SRRC认证这个月采取新认证流程, 新SRRC认证流程中,将不再收费费用,将会为申请检测的企业省去一笔费用。SRRC可以申请免费了,但核准产品必须在国内销售,要及时提交无线电发射设备进口销售等合同,才可以免费。另外一方面申请费用减免后,申请周期不能像之前一样有保证,如果样品测试不合格认证周期将严重拉长,影响企业产品的顺利上市。
中国型号核准简称SRRC认证,是国家强制性认证,旨在将无线波段中的民用波段与军用波段区分开。是在无线电发射设备投入使用前的研制、生产、进口、购置等环节,对其频谱参数技术指标依法进行技术管理。
中国工业和信息化部无线电管理局发布了最新《无线电发射设备型号核准许可服务指南》,规定了从2018年10月15日起,无线电发射设备型号核准(即SRRC认证)将启用新的认证流程,之前进行的SRRC认证项目使用原有认证流程。
新SRRC认证收费情况
新的SRRC收费实行不收费标准。要求申请人取得《无线电发射设备型号核准证》后,应履行申请时作出的承诺,及时提交无线电发射设备进口销售等合同材料,由工业和信息化部按照《无线电发射设备型号核准测试及监督检查资金使用管理办法(暂行)》定期与承检机构结算相关测试费用。
但是有以下情形之一的,自行与承检机构协商相关测试费用事宜:
(一)因被测设备不符合国家标准和国家无线电管理有关规定不予核准,不能在我国境内销售、使用的;
(二)因市场等原因获得型号核准证后未在我国境内销售、使用的。
新SRRC认证流程
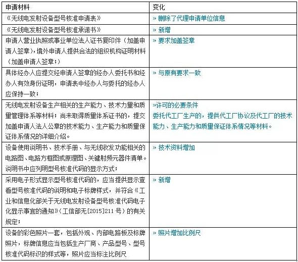
新指南对资料要求做了修改,主要为:
(1)增加了型号核准承诺书(须提供购销合同或证明材料);
(2)新增了申请人营业执照或事业单位法人证书复印件加盖申请人签章的要求;
(3)新增了关键射频元器件清单的要求;
(4)说明书中应列明型号核准代码的显示方式;
(5)明确了电子标签的显示方式。
新SRRC认证申请资料
注:因我司是涉密单位,不便网络推广宣传时展示更多信息,如有业务咨询,请及时联系客服人员获取我司相关资质及业务解决方案。
机构名称:金宝搏188手机版
联 络 人:何老师
联系电话:181-2323-1768
邮箱地址:sales@wanttest.com
联系地址:四川成都市武侯区武东三路康特科技园

联系方式:

测试基地分部:

部分合作客户:
